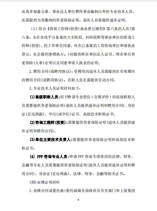
您好:今天是 
 | 文件下载 | 
首页 | 协会简介 | 协会章程 | 组织机构 | 会员单位 | 协会动态 | 行业信息 | 政策法规 | 资信评价 | 咨询专家 | 咨询成果
搜索信息
账号:
密码:
地址:海南省海口市海府一横路7号美舍大厦206
电话:0898-65222715
联系人:刘月
海南省工程咨询协会公告2024年第3号 您所在位置:网站首页 > 详细信息

 

 

 

 

 

 

 

 

 

 

 

 

 

 

 

 

 

 

 

 

 

 

 

 

 

 

 

 

 

 

 

 

 

 

 

 

 

 

 

 

 

 

 

 

 

 

 

 

 

 

 

 

 

 

 

 

 

 

 

 


上一页: 国家发展改革委关于印发《国家     下一页: 海南省工程咨询协会关于202
>> 更多
地址:海南省海口市海府一横路7号美舍大厦206 电话:0898-65222715 传真:0898-65222715 联系人:刘月
电子邮箱:hngczxxh@126.com 协会网址:http://www.hiaec.cn 主办单位:海南省工程咨询协会  琼ICP备17003966号 琼公网安备 46010802000158号